發布 2017.12.20 12:40
新聞跑馬燈
最新報導
-
留言 -
留言發布 2017.12.20 12:40
跟著新戰神!1223遊行台大、世新學生參一腳
-
留言發布 2017.12.20 12:33
四位青年軍遭拘提後放回 新黨欲推動公投修法
-
留言發布 2017.12.20 12:32
盼初選別拉回派系鬥爭 趙天麟:民進黨對不起高雄市民
-
留言發布 2017.12.20 12:31
5項簡便移民事務新措施 元旦開跑
-
留言發布 2017.12.20 12:27
江啟臣自爆 上小學不會講國語靠姊陪讀
-
留言發布 2017.12.20 12:23
全台100多個團體 12/23發起反勞基法改惡大遊行
-
留言發布 2017.12.20 12:21
警政署:除暴專案80天 掃蕩不法幫派488人
-
留言發布 2017.12.20 12:18
耶路撒冷地位決議案 聯合國大會將表決
-
留言發布 2017.12.20 12:05
新北市長選舉》林錫耀、賴清德、蘇貞昌、游錫堃 藍營地方人士眼中的4大強棒
-
留言發布 2017.12.20 12:05
時間線系統秋季跳票 微軟表示近期將啟動測試
-
留言發布 2017.12.20 12:01
快訊》《英雄聯盟》RNG Karsa成定案!
-
留言發布 2017.12.20 11:45
宜蘭農舍比例提高 政院:尊重農委會與地方政府的協調
-
留言發布 2017.12.20 11:42
歡慶聖誕佳節 《A.V.A 戰地之王》喜迎改版
-
留言發布 2017.12.20 11:40
陳菊新書大抒心內話 蔡英文書序:陳菊像姊姊
-
留言發布 2017.12.20 11:19
有片》立院聖誕節快閃活動 綠委們拿樂器同歡
-
留言發布 2017.12.20 11:13
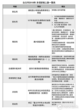
注意!台北市2018年 多項新制上路
-
留言發布 2017.12.20 11:03
桃市府人事調動 衛生局長蔡紫君將轉任市府顧問
-
留言發布 2017.12.20 10:41
加泰隆尼亞選舉統獨強碰 前主席隔空搶票
-
留言發布 2017.12.20 10:22
曾出賣花媽?李應元:沒人會去爭取勞委會主委工作