發布 2014.03.14 13:35
新聞跑馬燈
最新報導
2014.03.14
-
留言 -
留言發布 2014.03.14 13:17
美國擬偏離馬航航道 轉向西北搜索
-
留言發布 2014.03.14 12:32
遭媒體邊緣化 丁守中:盡快舉行市政辯論
-
留言發布 2014.03.14 12:22
藍下週再審服貿 綠揚言加倍奉還
-
留言發布 2014.03.14 11:59
快訊/文林苑事件落幕?士林王家人自拆屋
-
留言發布 2014.03.14 10:04
UN副秘長:尊重烏克蘭領土完整和平解決
-
留言發布 2014.03.14 09:40
中國UN代表:烏克蘭危機各方應保持冷靜
-
留言發布 2014.03.14 09:25
美UN代表:克里米亞公投違憲
-
留言發布 2014.03.14 09:05
俄UN代表:克里米亞人有權決定自己命運
-
留言發布 2014.03.14 08:37
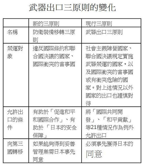
日武器出口將解禁 軍備可能輸往南海周邊
-
留言發布 2014.03.14 08:19
烏克蘭總理:俄羅斯軍事侵略不可接受
2014.03.13
-
留言發布 2014.03.13 23:51
新北5位工務局涉貪交保 4人被停職
-
留言發布 2014.03.13 23:31
假開工? 綠批新北社會住宅基地施工停滯
-
留言發布 2014.03.13 23:05
大漢橋中正路匝道15日起 封閉一年
-
留言發布 2014.03.13 20:41
UN調查員:緬甸民主轉型非常脆弱
-
留言發布 2014.03.13 20:23
張榮發獲頒德國聯邦大十字勳章
-
留言發布 2014.03.13 19:49
民進黨兩岸政策 蘇蔡都強調穩定性
-
留言發布 2014.03.13 19:28
高鐵董事長執行長出爐 轉轍器又出包
-
留言發布 2014.03.13 19:23
周錫瑋取代朱立倫選新北?朱:聽聽就好
-
留言發布 2014.03.13 19:14
兩岸政策民調 綠以1:6慘輸給藍