張又俠被帶走調查已滿一個月,但相關法律與黨內程序是否完備,引發輿論議論。根據《希望之聲》報導指出,外界注意到對張又俠的指控說法曾出現不同版本,從早期的政治定性,到後續聚焦所謂「洩密」與「賣官」等問題,敘事重點有所轉移。由於張又俠身兼中央軍委副主席與政治局委員等要職,按照中共過往慣例,高層人事處理通常伴隨完整程序與明確通報,此次節奏與表述變化,被部分觀察人士視為異常訊號。
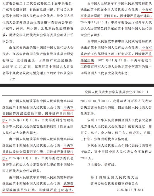
另一方面,官方層面的動作則更加明確,昨 ( 25 ) 日,中國全國人大常委會發布 2026 年第 1 號公報。《全國人民代表大會常務委員會公報》2026 年第 1 期記載,中央軍委原副主席何衛東、中央軍委政治工作部原常務副主任何宏軍、中央軍委訓練管理部原部長王鵬、中央軍委政法委員會原書記王仁華、武警部隊原政治委員張紅兵等 5 人,因「涉嫌嚴重違紀違法」被罷免全國人大代表資格。
現正最夯:投資人聚焦輝達財報! 美股道瓊上揚307點、台積電ADR續漲0.51%

公報措辭嚴謹,程序依據明確,顯示相關決定已完成法律層面的處理。值得注意的是,五人均為二十屆中央委員,屬於中共權力核心圈層。罷免時間集中於 2025 年 10 月底至 11 月底,節奏密集,被視為軍中整肅進入收尾階段的重要標誌。
與此同時,社群平台 X 帳號 @zhihui999 援引接近軍方人士說法稱,當局擬從「賣官」角度推進對張又俠與劉振立的處理,未再突出此前《解放軍報》曾提及的「嚴重踐踏破壞軍委主席負責制」等政治表述。2026 年 1 月 24 日前後,《解放軍報》社論曾點名兩人涉及「政治和腐敗問題」,並強調將「從政治上正本清源」。部分學者認為,若後續以刑事罪名為主軸,可能代表政治定性與司法程序的分層操作。

《路透社》 1 月 26 日報導指出,多名研究者將「破壞主席負責制」視為高於一般違紀違法的政治訊號,意味著問題涉及軍隊最高指揮鏈條。亞洲協會政策研究所研究員 Lyle Morris 在接受《路透社》訪問時亦表示,該表述暗示體系內權力分布出現敏感變化。
現正最夯:很想犯台?紐時:川普透露談台灣時習近平「呼吸沉重」令他不高興
此外,《紐約時報》援引華盛頓智庫戰略與國際研究中心數據指出,自 2022 年以來,約有 100 名上將或中將級軍官被解職或邊緣化,其中包括部分退休將領。報導認為,持續的人事清洗雖展現反腐力度,但也引發外界對解放軍指揮體系穩定與戰備能力的討論。
X 帳號 @wenruiguandian 則關注另一個觀察點:人大常委會公報並未提及張又俠的人大代表資格問題。該帳號分析稱,若在會議結束前仍未處理相關資格,可能被部分輿論解讀為政治訊號。也有觀察人士指出,除人大動向外,月底政治局會議的表態同樣是關鍵指標。
張又俠被帶走調查已滿一個月,但相關法律與黨內程序是否完備,引發輿論議論。 圖:翻攝自 @RICHARDFULL2019 X 帳號