財政部台北國稅局公布,113年度綜合所得稅結算申報新規定自今(114)年實施,彙整四大重點,納稅人需特別留意,以確保自身權益並減輕稅負。
首先,113年度各項免稅額、扣除額及課稅級距調高,每人基本生活所需費用金額增至21萬元。納稅人可依公告金額計算申報戶的基本生活費總額,若超過免稅額與扣除額合計數,差額可自綜合所得總額減除,不予課稅,減輕民眾負擔。
其次,幼兒學前特別扣除額自113年1月1日起調整,適用年齡擴大至6歲,第1名子女扣除額增至15萬元,第2名及以上子女加成50%,即每人22.5萬元,且取消排富限制,全面減輕育兒家庭經濟壓力。
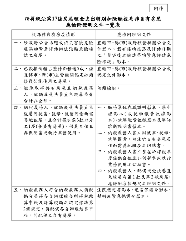
第三,房屋租金支出特別扣除額改進,申報戶扣除上限提高至18萬元,適用於無自有房屋且租屋自住的納稅人,需扣除政府補助部分。但增訂排富規定,適用稅率20%以上、股利按28%分開計稅或基本稅額按20%課徵者不得申報。財政部並於113年12月3日核釋,5種特殊情形房屋可視為非自有房屋,仍得申報扣除。
最後,個人出售舊制房屋財產交易所得計算規定更新,若無法證明原始取得成本,稽徵機關將按實際成交金額及房屋評定現值比例,以20%計算所得額。各地區金額門檻不同,如台北市房地總成交金額6,000萬元以上或每坪單價120萬元以上;未達門檻者則依各地區房屋評定現值比率計算,例如台北市大安區48%。
當前熱搜:季連成:光復鄉7村1,837戶列實質受災戶、其餘由村里長認定簽核
台北國稅局提醒,納稅人應備妥相關資料,利用網路申報,並可透過「國稅小幫手」或免費電話0800-000-321查詢,確保申報順利。

113年度綜合所得稅及所得基本稅額相關免稅額、扣除額及課稅級距金額。 圖:財政部提供

所得稅法第17條房屋租金支出特別扣除額視為非自有房屋應檢附證明文件。 圖:財政部提供