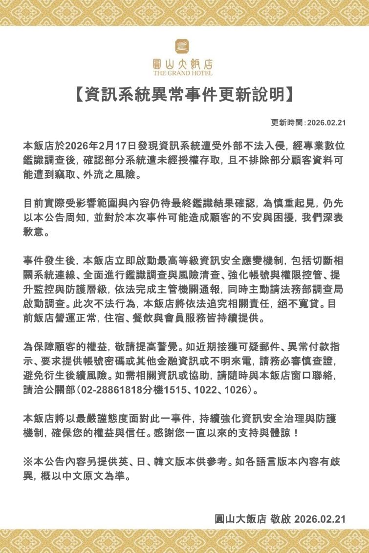
圓山大飯店驚傳資訊系統遭駭客入侵,顧客個資有外洩風險。圓山大飯店證實並道歉指出,17日發現資訊系統遭受外部不法入侵,目前已完成通報程序,主動請法務部調查局啟動調查,並啟動最高等級資安應變機制。由於不排除相關資料已遭竊取,因此提醒如近期接獲可疑郵件、異常付款指示等其他金融資訊或不明來電,務必審慎查證。
圓山飯店驚傳系統遭駭,顧客個資有外洩風險。對此官方證實並道歉指出,17日發現資訊系統遭受外部不法入侵,並經專業鑑識研判,確認部分系統遭未經授權存取,且不排除相關資料有遭到竊取、外流之風險。外洩資料可能涉及聯絡窗口之資訊、交易或往來紀錄等資料等內容,不過具體的影響範圍與內容,仍待最終鑑識結果確認。
全站首選:美澳智庫掲《吞併後》下場 黃暐瀚:拒被中國併吞!台灣的珍貴在於我們有「選擇」
圓山飯店強調,事發後已立即啟動最高等級資安應變機制,包括切斷相關系統連線、全面進行數位鑑識調查、強化帳號權限控管、提升監控與防護層級,並依法完成主管機關通報程序,同時主動請法務部調查局啟動調查。
圓山飯店對於任何不法入侵與資料竊取行為,將依法追究相關責任,絕不寬貸。後續將透過法律程序維護本公司及合作夥伴之權益。目前整體營運正常運作,我們已採取高度警戒與多層防護措施,持續監控並控管風險,致力將可能影響降至最低。如有涉及貴單位權益事項,將主動即時通知並提供必要協助。
另外,由於不排除顧客個資有外洩風險,因此圓山飯店提醒,為降低潛在風險,如近期接獲可疑郵件、異常付款請求、要求提供帳號密碼或其他金融資訊,或不明來電,務必審慎查證,避免衍生後續風險。
圓山飯店發聲明證實系統遭駭,提醒顧客近期若接獲可疑郵件、異常付款指示等其他金融資訊或不明來電,務必審慎查證。 圖:取自圓山大飯店