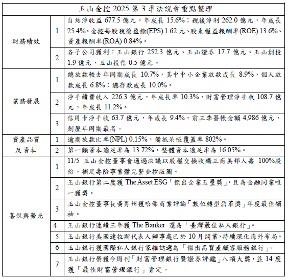
玉山金控今(10日)召開法人說明會,公布2025年第三季營運概況。自結淨收益677.5億元,稅後淨利成長25.4%達262.0億元,獲利表現強勁。每股稅後盈餘(EPS) 1.62元、股東權益報酬率(ROE) 13.6%、資產報酬率(ROA) 0.84%。各子公司表現良好,玉山銀行稅後淨利252.3億元,成長29.5%,玉山證券淨利17.7億元、玉山創投淨利1.9億元、玉山投信淨利0.5億元。截至10月,玉山金控自結稅後淨利293.3億元,較去年同期成長31%,獲利已達去年全年的112%,EPS 1.81元,均為歷年最高。
以下是第三季法說內容:
現正最夯:快訊》13:00高雄市甲仙區發生規模5.3有感地震 最大震度嘉義縣大埔、高雄市桃源、臺南市楠西4級
玉山銀行存、放款穩健發展,在放款利率持續提升及資金成本有效控管下,前三季淨利息收入較去年同期成長19.7%。總放款年成長10.7%,受惠國內出口動能強勁及海外平台布局完整,企業放款及個人放款分別成長15.7%、6.8%,中小企業放款年成長8.9%。資產品質方面,逾期放款比率(NPL)為0.15%,備抵呆帳覆蓋率803%,持續維持優異風險控管。
金控前三季淨手續費收入226.3億元,年增10.3%,其中玉山銀行聚焦高端顧客經營有成,財富管理淨手續費收入108.7億元,年增11.2%,均為歷年同期最高,銀行保險手續費收入成長26.2%,連續三季皆為雙位數成長。前三季信用卡淨手續費收入63.7億元,年成長9.4%,簽帳金額4,986億元,均創歷史同期新高。
海外布局方面,玉山銀行前三季海外分、子行獲利較同期成長4.9%,海外獲利佔銀行整體25.5%。玉山銀行持續深化海外布局,繼2000年設立洛杉磯分行後再度於北美設立新據點,今年10月美國達拉斯代表人辦事處開業,達拉斯為美國重要的金融重鎮,將有助於掌握在地商情,偕同洛杉磯分行提供顧客更即時、完善的金融服務,並進一步串聯臺灣及海外11個國家地區35個據點的服務平台,滿足顧客多元的跨境需求。
現正最夯:11月登陸颱風有多罕見?鳳凰颱風前已隔58年 若發生將創史上第三晚紀錄
玉山銀行數位外匯交易活躍度亦持續提升,實動人數較去年同期成長16%。玉山銀行持續推動場景金融創新,攜手海外金融科技公司Cashmallow,首創推出「跨國無卡提款服務」,今年10月率先於泰國試辦上線,玉山銀行外幣存款戶可透過行動銀行App預約跨國無卡提款,於泰國匯商銀行(Siam Commercial Bank,SCB)ATM提領泰銖現鈔,滿足旅遊小額資金需求,享受無斷點且便利的旅遊金融體驗。
董事會通過合意併購三商美邦人壽,本案尚需股東會通過及主管機關審議核可後方為生效,併購完成後,玉山金的資產規模將突破新臺幣5.8兆元,躍升為第5大上市金控公司,建構具備銀行、保險、證券三大業務獲利引擎的金控平台。
董事長黃男州表示,三商壽的資產規模、營收規模、通路規模均是最適合玉山的保險公司,玉山依照Affordable, Reasonable, Manageable的ARM三大原則審慎評估本次併購,確保此交易規模是玉山可負擔的、交易條件是合理的、未來經營發展是可管理的,對玉山的長期發展策略非常有價值。
至於為什麼併購三商?玉山金控說明如下:
1、三商擁有扎實的營業基礎,包括業務員 客戶等 都是未來發展很重要的基礎。
2、規模適中合併後繼續維持以銀行為主的金控。
3、未來綜效可期,包括與銀行保險通路合作,發揮金控集團內的整合行銷等。
玉山金控第三季法說會重點整理。 圖: 玉山金控/提供